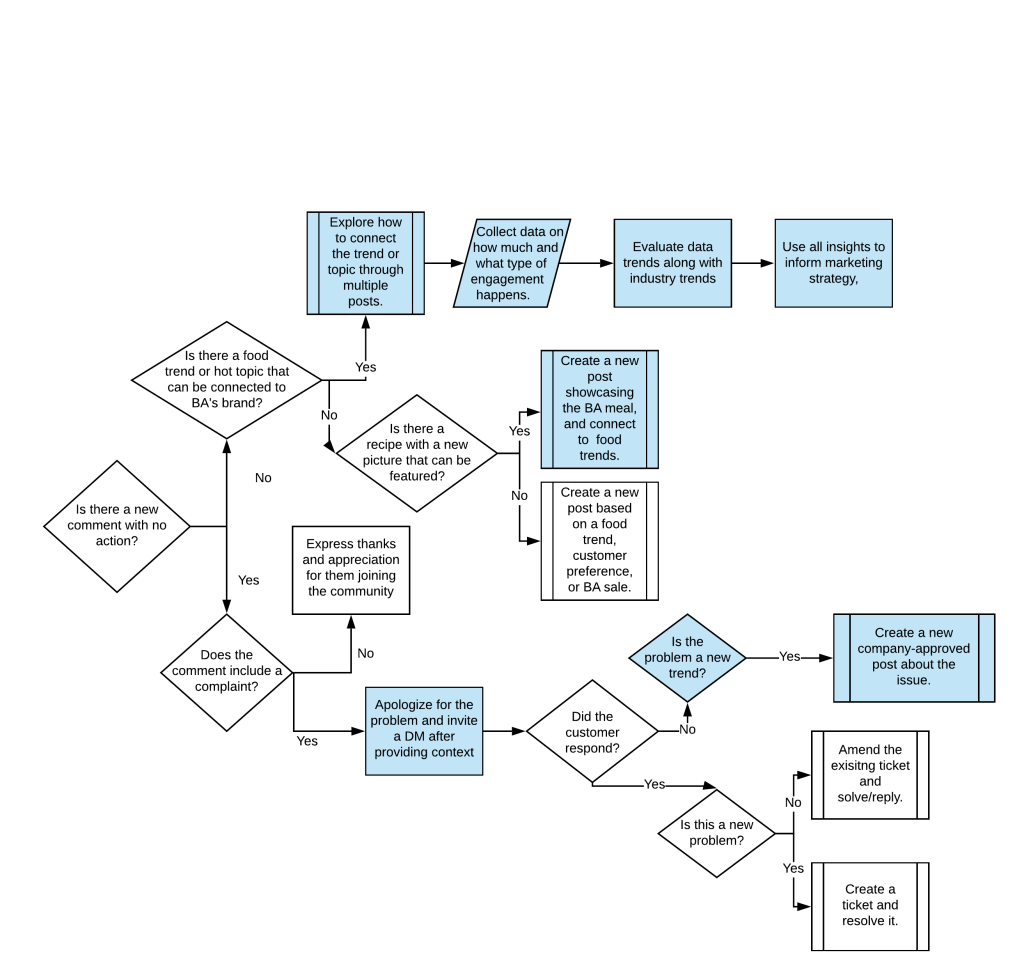
Many new actions should be taken as part of this process. First, Blue Apron shouldn’t just post images of dishes that have to be bought from the company to be enjoyed. It should instead explore food trends and have a dialog with customers. A series of posts could be created, for example, based on a food trend that provides lasting, helpful information and resources.
Next, it’s a significant problem that Blue Apron doesn’t leverage the data it receives through customer complaints and then use Twitter as a way to communicate what the company is doing about the concern. Replies shouldn’t just tell someone to DM the company. Instead, a fuller response should be given that signals to the world that the problem is being taken seriously. Additionally, the new post should link to a page that addresses the trending concern in more detail. A trend in complaints should be viewed as an opportunity to showcase Blue Apron’s actions and attention to the issue. This will also help customers feel appreciated.

Figure 1. Proposed Blue Apron Twitter process.
Blue Apron’s financials have suffered considerably through the years since it went public, as seen in Figure 2.

Figure 2. Troubling Blue Apron financial trends.
One of the many trouble financial trends in Figure 2 is the fact that revenue by year has experienced a downward trend from $881K in 2017 to $455K in 2019 (APRN, 2020). While net income is in an upward trajectory, it remains in the negative at -$61K at the end of 2019. Blue Apron has reduced its operating expenses by over $200K, however, this has not been enough to seed an upward trend in profit. Therefore, Blue Apron cannot afford to increase its investment in a Twitter strategy significantly. Luckily, what is being proposed takes this into consideration and only requires a change in approach rather than dramatic increases in marketing budget.